PGµç×ÓÓÎÏ·ÐÂÎÅ
News
ÈÕǰ£¬Ê¡PGµç×ÓÓÎÏ·¼¯ÍÅÕÙ¿ªÄê¶È×ܽáÔÞÃÀ´ó»áôß2024Ä깤×÷»áÒ飬ÔÞÃÀ¼¯ÍÅÄê¶ÈÏȽø¼¯ÌåºÍÏȽøÓ×ÎÒ£¬×Ü½á»ØÊ×¼¯ÍÅ2023Äê¶È¹¤×÷£¬ÆÌÅŲ¿Êð2024Äê¶ÈµÄ¹¤×÷¹¤×÷¡£Ê¡PGµç×ÓÓÎÏ·¼¯Íŵ³Î¯Êé¼Ç¡¢¶Ê³¤ÀÉÊ÷·å´ú±í¼¯Íŵ³Î¯×÷¹¤×÷»ã±¨¡£¼¯Íŵ³Î¯¸±Êé¼ÇÁø°Ø´ºÖ÷³Ö¡£¼¯Íŵ³Î¯Î¯Ô±¡¢¸±×ܾÀíÕÔÐË»áÐû¶ÁÊ¡PGµç×ÓÓÎÏ·¼¯ÍÅ¡¶¹ØÓÚÔÞÃÀ2023Äê¶ÈÏȽø¼¯ÌåÏȽøÓ×Îҵľö¶¨¡·£¬ÊÚÓè26¸öµ¥Ôª²¿ÃÅÏȽø¼¯ÌåÈÙÓþ³ÆºÅ£¬ÊÚÓè143 ÃûͬµÀÏȽøÓ×ÎÒÈÙÓþ³ÆºÅ¡£
´ÓǰһÄ꣬ʡPGµç×ÓÓÎÏ·¼¯ÍŶÔÖÅÒÔϰ½üƽÐÂʱÆÚÖйúÌØÉ«Éç»áÖ÷Òå˼ÏëΪÁìµ¼£¬Éî¿Ì¹á³¹Ï°½üƽ×ÜÊé¼ÇÊÓ²ìÎÒÊ¡ÆÚ¼ä³ÁÒª½²»°³ÁÒªÅúʾÐÄÁ飬µ±ÕæÂäʵʡί¡¢Ê¡µ±¾ÖÒÔ¼°Ê¡²ÆÕþÌü¹¤×÷²¿Ê𣬰²ÉíÖ°Äܶ¨Î»¡¢Ìá¸ßÕþÖÎվ룬½øÒ»²½¼ÓÇ¿½ðÈÚ¶ÔÎÒÊ¡³Á´óÕ½Êõ¡¢³ÁµãÁìÓòµÄ·þÎñ±£ÏÕÄÜÁ¦£¬Ê¡¼¶¹úÓнðÈÚ±¾Ç®Í¶×ÊÓëÖÎÀíÆ½Ì¨µÄÖ°ÄÜ×÷ÓóÖÐø²ûÑ¼¯ÍŸßÖÊÁ¿·¢Õ¹»ù´¡½øÒ»²½º»Êµ¡£µ£±£·þÇóʵÌå¾¼ÃÐÂÔö¡¢ÔÚ±£¡¢Óë¹úµ£»ù½ðºÏ×÷¹æÄ£¾ùÍ»ÆÆ300ÒÚÔª´´º¹Çàиߣ¬È«Ãæ³Ð½Ó×ܹæÄ£200ÒÚÔªµÄÁú½ÏÖ´ú²úҵͶ×ÊÊèµ¼»ù½ð£¬²Î¹É´¦ËùÖÐÓ×ÒøÐлú¹¹ÊýÁ¿ÔöÖÁ31¼Ò£¬Ç£Í·½áºÏÒøÐÓ×¢µ£±£¡¢»ù½ðµÈ¶àÖÖ½ðÈÚҵ̬ºÍ·þÎñ»ú¹¹ÌáÒéÉèÁ¢¿Æ¼¼´´ÐÂÒýÁì²úÒµÕñÐ˽ðÈÚÐͬ·þÎñͬÃË£¬Íƶ¯ÊµÏÖʡѱÕÛ·þÎñƽ̨ÉÏÏßÔËÐУ¬¸÷Ï×÷»ñµÃÁËнøÕ¹Ð¹¦Ð§£¬ÎªÈ«Ê¡¸ßÖÊÁ¿·¢Õ¹×÷³öÁË»ý¼«¹±Ïס£2023Äêºó4¸öÔ£¬Í¨¹ýÔúʵ·¢Õ¹“ÈýÏîרÏîÐж¯”£¬Íƶ¯³Áµã¶¦Ð¹¤×÷³ÖÐøÉîÈ룬¼¯ÍÅ»îÁ¦Ð§ÄÜ¡¢¾¼ÃÐ§Òæ¡¢×ÛºÏʵÁ¦È«ÃæÌáÉý¡£

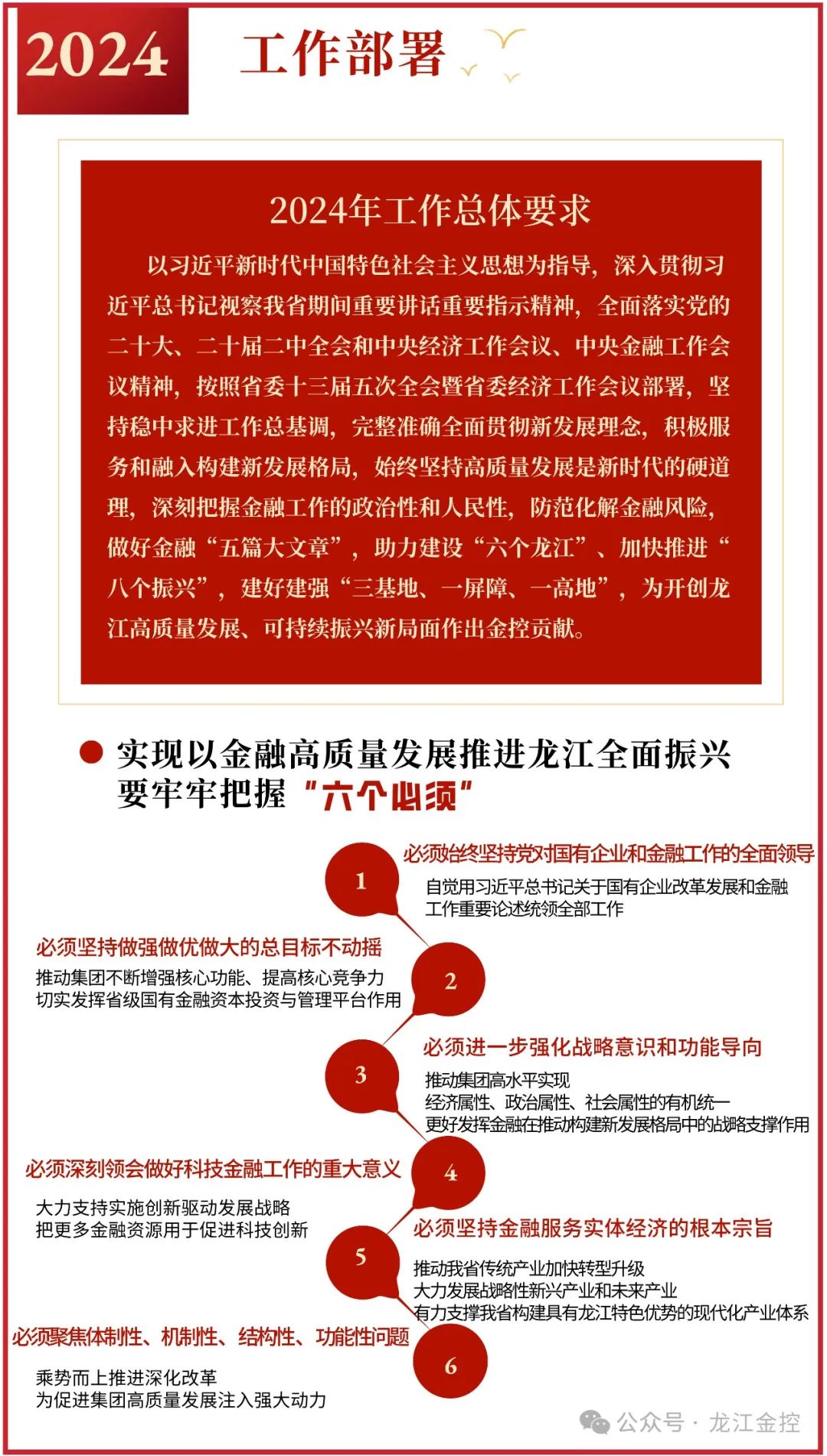
½ñÄêÊǽ¨¹ú75ÖÜÄ꣬ÊÇÖ´ÐГʮËÄÎ唹滮µÄ¹Ø¼üÒ»Ä꣬×öºÃ¼¯ÍŶ¦Ð·¢Õ¹ºÍµ³µÄ½¨Éè¸÷Ï×÷ÔðÈγÁ´ó¡£ÔÚ²¿Êð2024Ä깤×÷ʱ£¬ÀÉÊ÷·åÇ¿µ÷£¬×öºÃ½ñÄê¸÷Ï×÷£¬ÊµÏÖÒÔ½ðÈÚ¸ßÖÊÁ¿·¢Õ¹Íƶ¯Áú½È«ÃæÕñÐËÒªÀÎÀΰÑÎÕ“Áù¸ö±ØÐ딣¬Òª×ÅÁ¦Ìá¸ß´´ÐÂÄÜÁ¦ºÍ¼ÛÖµ´´ÔìÄÜÁ¦£¬ÉîÈë²Æ½ðÐͬÁª¶¯£¬Íƶ¯²ÆÕþÕþ²ßÓë½ðÈÚ¹¤¾ßÉî¶ÈÈںϣ¬ÔÚ¸ü´ó¿Õ¼ä¡¢¸ü¹ãÁìÓòÊèµ¼Ç˶¯½ðÈÚ×ÊÔ´£¬ÝÓÈÆ“Îå¸ö¶ÔÖÅ¡¢Îå¸ö×ÅÁ¦”£¬¼´¶ÔÖŵ³½¨ÒýÁ죬×ÅÁ¦¼ÓÇ¿µ³½¨Æ·ÅÆÓ°ÏìÁ¦£»¶ÔÖÅÝÓÈÆÖÐÐÄ£¬×ÅÁ¦ÌáÉý·þÎñ´ó¾ÖӲʵÁ¦£»¶ÔÖŶ¦Ð´´Ð£¬×ÅÁ¦ÓÅ»¯×ÊÔ´ÅäÖü¤»îÁ¦£»¶ÔÖÅÐ§ÒæÓÅÏÈ£¬×ÅÁ¦Íƶ¯ÌáÖÊÔöЧÌí¶¯Á¦£»¶ÔÖź»Êµ»ù´¡£¬×ÅÁ¦¸³ÄÜÖÎÀíϵͳǿÄÚÁ¦£¬ÒÔÇ¿ÁÒµÄÔðÈθÓעʹÃü¸Ó×¢½ôÆÈ¸Ð£¬¼á¶¨ÐÅÄȫÁ¦ÒÔ¸°×öºÃ½ñÄê¸÷Ï×÷¡£


